您好,欢迎访问济南金泉升降机械有限公司官网!

热门搜索关键词:剪叉式升降机 导轨式升降机 铝合金式升降机 套缸式升降机

当前位置:主页 > 新闻中心 > 常见问题 >
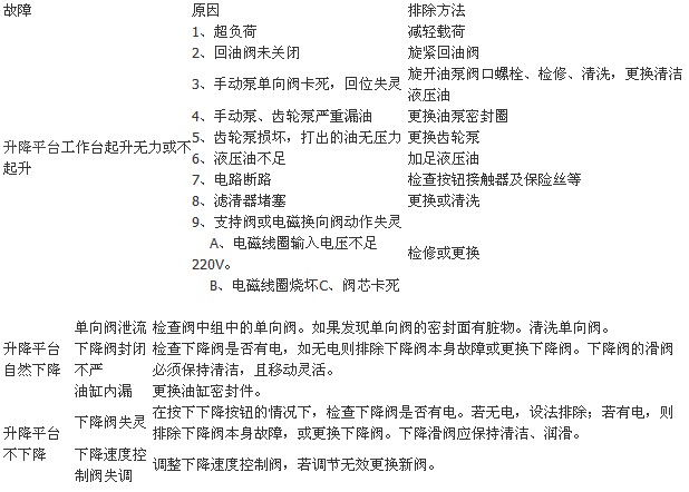
四川升降机故障解决方法
文章来源 : 济南金泉升降机械有限公司 发布时间 :2016-12-25 浏览量:

新闻中心
news center

联系金泉
Contact Us

全国咨询热线:0531-84227930

服务热线:15662757281 
电话:0531-84227930
传真:0531-84227930
E-mail:jnjinquan@163.com
地址:山东省济南市济阳县济北开发区

Copyright ©2016 济南金泉升降机械有限公司 All Rights Reserved.
全国服务热线:0531-84227930 升降机 升降平台 登车桥  
手机:15066125211电话:0531-84227930
传真::0531-84227930
E-mail:jnjinquan@163.com
地址:山东省济南市济阳县济北开发区|

收缩